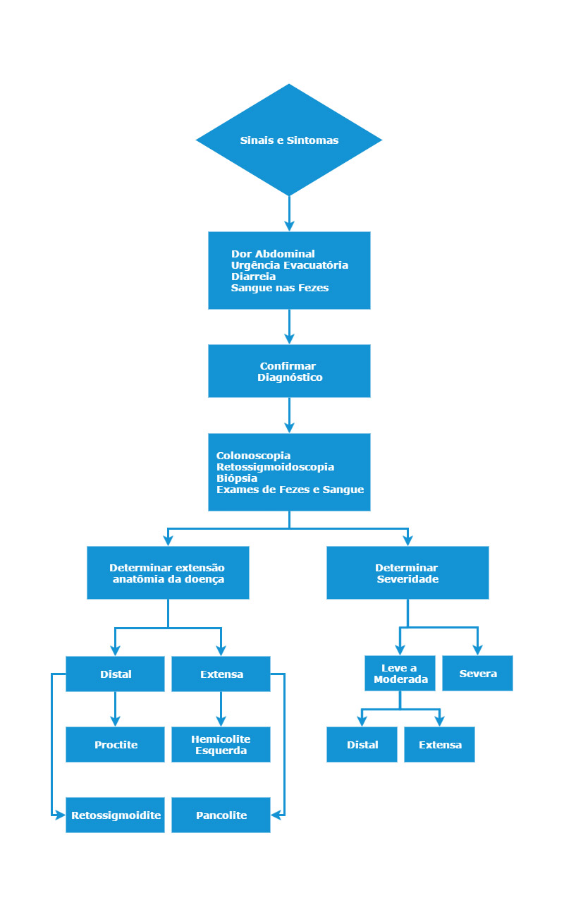
A colite ulcerativa é uma doença inflamatória do cólon, intestino grosso, que se caracteriza por inflamação e ulceração da camada mais superficial do cólon. Os sintomas incluem caracteristicamente diarréia,muito frequente com sangramento retal, e às vezes dor abdominal. A colite ulcerativa pode afetar apenas a parte inferior do cólon, reto e é, então, chamada de proctite ulcerativa. Se a doença afetar apenas o lado esquerdo do cólon, ela é chamada de colite distal ou limitada. Se ela envolver todo o cólon, é pancolite, ou colite universal ou hemicolite esquerda.
A colite ulcerativa difere de uma outra doença inflamatória intestinal, a doença de Crohn. A colite ulcerativa afeta apenas o cólon. A inflamação é máxima no reto e estende-se até o cólon de modo contínuo, sem nenhuma área de intestino normal poupada.
A doença de Crohn, pode afetar qualquer área do trato gastrointestinal, incluindo o intestino delgado, e pode haver áreas de intestino normal entre as áreas de intestino doente, as chamadas áreas “poupadas”.
A colite ulcerativa afeta apenas a camada mais superficial do cólon, enquanto a doença de Crohn pode afetar toda a espessura da parede intestinal.
A colite ulcerativa e a doença de Crohn são diferentes do cólon espástico ou síndrome do cólon irritável, que é um distúrbio de motilidade do trato gastrointestinal. A sindrome do cólon irritável não tem nenhuma relação com a colite ulcerativa ou doença de Crohn.
Saiba mais.
Para que serve
Avaliar lesões intra-intestinais não alcançadas pela endoscopia digestiva alta e pela colonoscopia. Geralmente indicada para avaliar lesões no intestino delgado.
Tempo de exame
12 horas
Preparo
Dieta líquida no jantar da véspera e jejum no dia do exame.
Não indicado
Para portadores de estreitamento verificado no trânsito intestinal. Nestes casos e em suspeita de Doença de Crohn deve-se realizar um teste de permeabilidade do intestino delgado com uma cápsula especial para este fim.
Como é
Prende-se na cintura do paciente um recorder “espécie de pochete” (ele fica com esse cinturão durante as doze horas de duração do exame). Em seguida, ele ingere a cápsula que carrega no seu interior uma microcâmera de vídeo em cores, um transmissor de dados e uma antena, tudo isso de tamanho muito pequeno – um pouco maior que um comprimido – a cápsula é pequena e pesa 4 gramas. Esta microcâmara percorre o tubo digestivo capturando imagens em uma velocidade de 4 a 6 fotos por segundo e a medida que fotografa envia as imagens para o recorder. Quando a bateria acaba, a cápsula para de transmitir as imagens e é eliminada normalmente pelas fezes, sendo descartada.
É um exame simples de coleta de fezes , é uma proteína presente nos neutrófilos como parte de nosso sistema imunológico.
A concentração de calprotectina nas fezes está elevada nos processos inflamatórios onde estes neutrófilos migram para mucosa intestinal inflamada.
É um método não invasivo na detecção de processo inflamatório.
Para que serve
Para analisar detalhadamente todo o intestino grosso e eventualmente o final do intestino delgado – A Colonoscopia permite coleta de biópsias e procedimentos terapêuticos.
Tempo de exame
Cerca de 30 minutos
Preparo
Peparo do cólon com laxantes e dieta líquida na véspera e no dia do exame, com esvaziamento completo do intestino grosso, e a seguir jejum de 4 horas.
Como é
Com o paciente sedado o médico introduz o aparelho – um tubo flexível com cerca de um pouco mais de um metro de comprimento e um centímetro de diâmetro – no orifício anal. Na extremidade final dele, uma minicâmera transmite as imagens do interior do intestino para um monitor colorido. As imagens são fotografadas ou gravadas em DVD. Caso encontre algum pólipo ou sangramento na mucosa do intestino, o médico pode usar o aparelho para retirar o pólipo, para conter sangramento ou realizar biópsias.
A colonoscopia virtual é de certa forma similar à convencional, só que é feita com um pouco mais de sofisticação. Na verdade, as imagens são obtidas através de uma tomografia computadorizada ou de uma ressonância magnética. Ou seja, não há necessidade de introduzir nada no seu corpo, porém não permite a realização de biópsias ou de polipectomias. De maneira geral, este exame não é feito em quem tem Doença de Crohn ou Retocolite, pois seu objetivo é pesquisar lesões específicas, como pólipos e pequenos tumores”.
Para que serve
Diagnóstico direto de algumas patologias e complementação diagnóstica
Tempo de exame
De 20 a 30 minutos
Preparo
Jejum 10 a 12 horas para sólidos, 6 horas para líquidos.
Como é
É administrado ao paciente algumas gotas de medicamento para eliminar os gases e ele deve deitar-se de lado (usualmente do lado esquerdo) em uma maca. Normalmente a garganta do paciente é borrifada com um spray anestésico, para evitar o reflexo de vômito e é aplicado um sedativo de curta duração, quase sempre por via venosa. Em alguns casos, nenhum sedativo é utilizado. O tubo flexível é introduzido pela boca e direcionado através do vídeo pelo esôfago, estômago e duodeno permitindo a visualização do interior dos mesmos. Normalmente uma certa quantidade de ar é introduzida através do tubo, de modo a facilitar a visualização. Se necessário, através do mesmo tubo podem ser realizadas biópsias e pequenas intervenções diagnósticas e/ou terapêuticas.
Para que serve
Diagnóstico direto de algumas patologias do intestino delgado e complementação diagnóstica. Pode ser realizada por via oral ou por via anal, como a colonoscopia.
Tempo de exame
De 60 a 90 minutos
Preparo
Jejum 10 a 12 horas para sólidos e de 6 horas para líquidos. Quando realizada por via anal, deve ser empregado o mesmo preparo da colonoscopia
Como é
É administrado ao paciente algumas gotas de medicamento contra gases e ele deve deitar-se de lado (usualmente do lado esquerdo) em uma maca. Normalmente a garganta do paciente é borrifada com um spray anestésico, para evitar o reflexo de vômito e é aplicado um sedativo por via venosa. O tubo flexível é introduzido pela boca e direcionado através do vídeo para o esôfago, estômago e intestino delgado. Quando realizado por via retrógrada, se introduz pelo ânus, progredindo pelo reto, cólon e a seguir pelo intestino delgado.
Para que serve
Para avaliar o cólon
Tempo de exame
De 20 a 30 minutos
Preparo
48 horas de dieta líquida acompanhada de laxantes
Como é
O exame é feito através de raios-X. Coloca-se uma sonda no reto do paciente e nela é introduzido um contraste com bário e insuflado ar. O exame mostra o contorno das paredes do intestino, permitindo ao médico detectar doenças colorretais como pólipos, úlceras, fístulas e alterações inflamatórias no intestino. Atualmente só é realmente necessário quando por algum motivo a colonoscopia não é bem sucedida na observação completa do intestino grosso, como em casos de estreitamento que impossibilita a passagem do aparelho ou quando se suspeita de pequena fístula que não foi evidenciada pela colonoscopia.
Para que serve
Analisa todo o intestino delgado e parte do intestino grosso, verificando estreitamentos ou dilatações. Muito importante na doença de Crohn.
Tempo de exame
Em geral umas 2 horas
Preparo
12 horas de jejum total e contraste por via oral durante o exame.
Como é
O paciente ingere 480 a 600 ml de solução com bário. Faz-se flagrantes fluoroscópicos e radiográficos do intestino delgado a pequenos intervalos, de alguns minutos, até que o cólon se encha. Na fluoroscopia, observa-se a motilidade das alças do delgado e se detecta qualquer processo focal anormal, tal como aderência, tumor ou hérnia. Este ciclo é respeitado até o bário chegar ao cólon, em cujo momento obtêm-se flagrantes fluoroscópicos e radiográficos do íleo distal. Observam-se espessamento, retificação, dilatação, nodularidade ou uma combinação desses padrões de pregueamento em várias doenças focais e difusas do intestino delgado. Pode ser necessária biópsia por métodos endoscópicos após a detecção de alguma alteração neste exame.
Para que serve
Avaliar lesões intra-abdominais, abscessos e espessamento de alças intestinais.
Tempo de exame
Cerca de 10 minutos dentro do aparelho de TC. Hoje em dia, com os aparelhos “Multislice” – multidetectores de raio-x – os exames duram apenas alguns segundos e o pós-processamento das imagens levam alguns minutos.
Preparo
Jejum de 2 – 4 horas. Utiliza-se contraste iodado intravenoso (se não houver contraindicação).
Como é
O exame tomográfico utiliza radiação ionizante para formar as imagens. Através da nova tecnologia multidetetectores, podemos obter imagens sequenciais com espessura menores que 1,0mm, gerando imagens de alta resolução de todo o abdome. Podemos estudar as paredes de alças e alterações inflamatórias agudas, subagudas ou crônicas, além de avaliar complicações como fístulas, abscessos e neoplasias.
Para que serve
Exame similar a TC, porém com contraste neutro ingerido via oral. Tem os mesmos objetivos da êntero-RM, com a solução oral promovendo distensão de alças intestinais delgadas, objetivando-se avaliar espessamento de paredes dos segmentos delgados, atividade inflamatória enteral e perienteral e complicações como fístulas, abscessos e neoplasias.
Tempo de exame
Cerca de 10 minutos dentro do aparelho de TC.
Preparo
Jejum de 6 horas e ingesta de 1500 a 2000 ml de água ou água misturada a alguma outra substância como manitol, sorbitol ou polietilenoglicol – PEG – durante 45 minutos. Este preparo pode ocasionar diarreia, que geralmente é autolimitada. Utiliza-se contraste iodado intravenoso (se não houver contraindicação).
Como é
Exame tomográfico com ênfase na avaliação das alças delgadas, necessitando contraste oral neutro e contraste intravenoso, para avaliação da parede das alças delgadas e o grau de inflamação.
Para que serve
Para avaliar vísceras abdominais, massas intra-abdominais, espessamentos de paredes de alças intestinais, possíveis fístulas perianais.
Tempo de exame
De 30 a 60 minutos
Preparo
Jejum de 2 – 4 horas e contraste paramagnético intravenoso (se não houver contraindicação).
Não indicado
Pacientes com marca-passos cardíacos, operados de aneurisma cerebral ferromagnéticos e portadores de implantes cocleares.
Como é
O aparelho de RM produz um campo magnético e através da exitação dos ións de hidrogênio possibilitam a geração de imagens de alta definição dos órgãos, sem utilizar radiação. Existem contraindicações para a realização deste exame, pois alguns dispositivos ferromagnéticos podem se mover ou esquentar, parar de funcionar e trazer prejuízos ao paciente (por ex: próteses metálicas, cateteres de monitorização de PIC, marca-passo cardíaco, maquiagem definitiva, tatuagem, etc).
Para que serve
Exame similar a RM, porém com contraste neutro ingerido via oral, para distensão de alças intestinais delgadas, objetivando-se avaliar espessamento de paredes dos segmentos delgados, atividade inflamatória enteral e perienteral e complicações como fístulas, abscessos e neoplasias.
Tempo de exame
De 40 a 60 minutos
Preparo
Jejum de 6 horas, ingesta de 1500 a 2000 ml de água ou polietilenoglicol – PEG – durante 45 minutos, contraste paramagnético intravenoso (se não houver contraindicação). O PEG pode ocasionar diarreia osmótica (utilizado no preparo da colonoscopia), que geralmente é autolimitada.
Como é
O aparelho de RM produz um campo magnético e através da exitação dos ións de hidrogênio possibilitam a geração de imagens de alta definição dos órgãos, sem utilizar radiação. Existem contraindicações para a realização deste exame, pois alguns dispositivos ferromagnéticos podem se mover ou esquentar, parar de funcionar e trazer prejuízos ao paciente (por ex: próteses metálicas, cateteres de monitorização de PIC, marca-passo cardíaco, maquiagem definitiva, tatuagem, etc).
Para que serve
Para avaliar lesões intra-abdominais, abscessos e espessamento de alças.
Tempo de exame
Cerca de 20 minutos
Preparo
Nenhum
Como é
O médico passa um gel sobre a estrutura a ser analisada e depois passa sobre ela um aparelho que usa ondas de som para criar uma imagem do local analisado.
Para que serve
Avaliar atividade da doença, deficiência nutricional, infecção, diagnóstico diferencial, etc.
Tempo de exame
Poucos minutos
Preparo
Jejum de 4 a 8 horas
Como é
Os exames de sangue são igualmente importantes, pois além de ajudarem a identificar a presença de uma inflamação avaliam a atividade da doença. Alguns contam as albuminas (proteínas), outros podem revelar se de fato o paciente tem uma doença inflamatória intestinal.
Os nomes desses exames de laboratório são: pesquisa de anticorpos contra citoplasma de neutrófilos (ANCA) e contra epitopos oligomanosídicos (ASCA).Quando o exame de ANCA se mostra alterado o paciente tem maiores chances de ter retocolite; se o mesmo acontecer no exame de ASCA, o paciente é, com maior probabilidade, portador da doença de Crohn.
ASCA IgA / IgG
São os marcadores mais específicos para doença de Crohn, mas são pouco sensíveis. Nem todos os portadores de Crohn são positivos para eles, mas quando o resultado do teste é positivo é muito provável que seja mesmo Crohn.
ANCA
Utilizado para definir colite ulcerativa. Nos casos de Crohn, quando positivo, pressupõe um comportamento da doença similar ao que ocorre na colite ulcerativa.
Por Dra. Marta Brenner Machado CRM RS 16033, responde:
São doenças inflamatórias dos intestinos. A Colite Ulcerativa afeta o intestino grosso. Na linguagem médica ela costuma ser mencionada pela sigla RCUI, que significa Retocolite Ulcerativa Inespecífica (deixar separado). Retocolite porque acomete também, o reto, inespecífica porque sua causa é desconhecida. A Ileíte (Doença de Crohn) afeta a parte final do intestino delgado (íleo), podendo atingir também o intestino grosso e outras partes do trato digestivo.
Ileíte significa inflamação do íleo, que é a porção distal (final) do intestino delgado. No ano de 1932, quando o Dr. Burril B. Crohn e seus colegas identificaram pela primeira vez a Ileíte como doença, eles a chamaram de Ileíte Regional. “Regional” significa simplesmente que nessa enfermidade há áreas doentes de intestino que se alternam com áreas sãs. O termo Enterite Regional foi empregado posteriormente para descrever essa inflamação, quando ela se apresenta em outras áreas intestinais, não somente no íleo. Atualmente sabemos que essa doença pode afetar também o cólon e reto (intestino grosso), dando lugar a uma condição conhecida como “Colite Granulomatosa” (granuloma são lesões microscópicas que se encontram na parede intestinal de pacientes de doença de Crohn) bem como outras partes do tubo digestório. Para evitar confusão, o nome Doença de Crohn pode ser usado para descrever a doença, qualquer que seja o lugar em que se apresente.
Não. Colite Espástica é um termo incorreto usado para descrever um distúrbio da motilidade do intestino chamado “Síndrome do Intestino Irritável”. Esta síndrome não apresenta inflamação e não tem relação com as DII.
Ainda não sabemos qual a incidência no Brasil. Mas estima-se que existam mais de 2 milhões de pacientes com DII nos Estados Unidos.
Os homens e as mulheres parecem ser afetados em igual proporção. Apesar de a Doença de Crohn e a RCUI acometerem indivíduos de todas as idades, elas predominam em jovens, sendo quase todos os casos diagnosticados antes da idade dos 30 anos. Calcula-se que nos Estados Unidos pelo menos 200 mil crianças com menos de 16 anos sofram dessas doenças.
Os primeiros sintomas da RCUI são evacuações diarréicas que frequentemente têm sangue, desejo urgente de evacuar e odor fétido. A diarréia pode se desenvolver lentamente ou começar de maneira súbita, podendo haver também dores articulares e lesões na pele. Na Doença de Crohn a dor abdominal e a diarréia frequentemente surge após as refeições. São comuns dores articulares (dores nas juntas), falta de apetite, perda de peso e febre. Outros sintomas precoces da doenças de Crohn são lesões da região anal, incluindo plicomas, fissuras, fístulas e abscessos.
Não existe exame específico para identificar as DII, mas os pacientes podem ser submetidos a exames laboratoriais, de imagem e ileocolonoscopia.
Não se conhece a exata causa das DII (doença inflamatória intestinal). Acredita-se ser de origem multifatorial como fatores genéticos, microbiota intestinal, uso abusio de antibióticos na infância, dieta rica em gorduras e carboidratos e além de conservantes e agrotóxicos além do estresse emocional que baixa a imunidade de qualquer doença.
Existe uma predisposição genética mas investigadores não verificaram qualquer gen específico que possa “transmitir” essas doenças, mas sabemos que têm tendência a se apresentar com mais frequência em membros de famílias em que já se registram casos dessas doenças.
Tendo em vista que o corpo e mente estão relacionados, a tensão emocional pode influir no curso da Doença de Crohn, da Colite Ulcerativa ou de qualquer doença. Apesar de conflitos emocionais ocasionalmente precederem o surgimento ou a recidiva de uma DII, isso não significa, necessariamente, que eles foram a causa. É provável que a angustia sentida pelas pessoas com DII seja uma reação aos sintomas dolorosos e limitações decorrentes da enfermidade.
Os medicamentos mais utilizados são a sulfasalazina, a mesalazina e os corticosteroides. Todos reduzem a inflamação. A sulfasalazina é usada para tratar sintomas leves e moderados em especial na RCUI e para tentar impedir a recidiva deles, uma vez que se tenha obtido a remissão.
Os corticosteroides são administrados quando os sintomas são mais graves; sua dose é diminuída lentamente até ser descontinuado quando da melhora dos sintomas. Outros medicamentos utilizados são a azatioprina e a 6-mercaptopurina – fármacos imunossupressores que tentam reduzir os sintomas, fechar as fístulas e diminuir ou eliminar a dependência de algumas pessoas aos corticóides. O metronidazol tem sido útil para o tratamento das complicações perianais da doença de Crohn e os antibióticos também são usados para combater infecções locais. Desde 1999 para doença de Crohn e de 2005 para colite ulcerativa, os anti-TNFs, medicamentos biológicos, vem sendo utilizados com resultados excelentes em vários pacientes com indicação específica. Atualmente temos aprovados os seguintes: Infliximabe, Adalimumabe , Vedolizumabe e Certolizumabe pegol. Clique aqui para ter acesso a lista dos medicamentos distribuídos pela farmácia de alto custo do SUS através do PCDT.
Todas as medicações podem ter efeitos colaterais de leves,moderados e graves. O médico deve observar o paciente quanto a aparição destes efeitos, para então poder decidir pela continuidade ou não do medicamento. Toda a tomada de decisão deve ser junto com o paciente e individualizada de acordo com a gravidade da doença.
O corticóide pode causar acne, aumento do apetite, inchaço no rosto, aumento de peso e aumento de pêlos no corpo. Também pode ocorrer problemas ósseos, diabetes, hipertensão, problemas digestivos e mudanças de personalidade. Estes efeitos secundários geralmente diminuem com a redução da dose e desaparecem quando da descontinuação do medicamento. Os efeitos colaterais causados pelo uso prolongado de azatioprina, 6-mercaptopurina são náuseas, redução dos glóbulos brancos do sangue e inflamação do pâncreas (pancreatite). O metronidazol pode causar náuseas, dor de cabeça, desconforto abdominal, escurecimento da urina, gosto metálico, formigamento das mãos e pés. Já a terapia biológica pode levar ao surgimento de infecções, em especial a tuberculose.
A cirurgia pode ser necessária na doença de crohn quando o tratamento clínico é ineficiente no controle dos sintomas ou quando há uma complicação tal como obstrução intestinal, perfuração ou fístulas. A cirurgia pode permitir ao paciente permanecer livre de sintomas, mas não objetiva a cura da enfermidade, já que a recidiva é muito frequente no próprio local ou na proximidades de onde ela foi realizada (anastomose). Na retocolite ulcerativa a eliminação cirúrgica de todo o cólon e do reto (proctocolectomia total) pode proporcionar uma melhora definitiva. Na maioria dos casos deve-se realizar uma abertura artificial do íleo na parede abdominal (ileostomia), pela qual o excremento sai e é coletado em uma bolsa aderida à pele, porém sendo uma doença sistemica , muitas vezes manifestaçôes extra intestinais persistem.
Existem cirurgias nas quais se cria uma bolsa de íleo no interior do abdome para coletar as fezes. Com essas cirurgias torna-se desnecessário o uso da bolsa. Esta cirurgia é a anastomose íleo-anal, na qual se conserva o reto, que passa a ficar unido a uma bolsa feita com íleo. Isso permite ao paciente evacuar normalmente, preservando o uso dos músculos retais.
A boa nutrição é essencial em qualquer enfermidade crônica, mas especialmente nessas doenças em que se observam redução do apetite, diarréia e às vezes má absorção de alimentos,fatores que prejudicam a assimilação de fluídos, nutrientes, vitaminas e minerais pelo corpo. Apesar de a alimentação não ser a causa dessas doenças, é fato que as comidas suaves e brandas interferem menos que a as comidas condimentadas ou ricas em gorduras, quando a doença está na fase ativa. Assim recomenda-se restrição ao leite em pacientes com intolerância a lactose, e dieta saudável livre de conservantes, transgênicos e alimentos industrializados.
Em primeiro lugar deve-se saber que o câncer do cólon e reto é frequente na população geral. Estudos mostram que pessoas com colite ulcerativa que atinja todo o cólon e por períodos não menores que 8 a 10 anos correm um risco significativo de desenvolver câncer porém atualmente acredita-se que com o controle rigoroso farmacológico do processo inflamatório com a “cura da mucosa” este risco fica igual ao da população em geral.alguns pacientes são de maior risco quando existe história familiar de câncer ou colangite esclerosante primária como manifestação extra intestinal. Apesar de estudos em pessoas com doença de crohn do cólon não serem numerosos ou completos, muitos pesquisadores acreditam que o risco de câncer nesses pacientes é menor que na colite ulcerativa, embora maior que na população em geral especialmente em áreas de estenoses. Em ambos os casos (colite ulcerativa e doença de crohn), o risco de câncer parece estar associado a doença de longa duração e cicatrizada mucosa que acometa o cólon em sua totalidade. O câncer do intestino delgado é extremamente raro na população em geral. Apesar do risco de seu aparecimento nos casos de longa duração da Doença de Crohn, o número de casos é muito pequeno.
Mesmo que a doença esteja inativa, é conveniente realizar colonoscopia em intervalos regulares de 1 ou 2 anos, após 8 anos da doença.
Durante a colonoscopia, pequenos fragmentos de mucosa devem ser removidos para serem examinados por um patologista (biópsia). Esse procedimento ajudará a detectar alterações microscópicas na estrutura celular, que se acredita sejam pré-malígnas (“displasia epitelial”). Caso se observe uma displasia acentuada, há uma forte possibilidade de desenvolvimento de câncer, e é por essa razão que, nesses casos, muitos médicos recomendam a proctocolectomia.
Mesmo que a doença esteja inativa, é conveniente realizar colonoscopia em intervalos regulares de 1 ou 2 anos, após 8 anos da doença.
Durante a colonoscopia, pequenos fragmentos de mucosa devem ser removidos para serem examinados por um patologista (biópsia). Esse procedimento ajudará a detectar alterações microscópicas na estrutura celular, que se acredita sejam pré-malígnas (“displasia epitelial”). Caso se observe uma displasia acentuada, há uma forte possibilidade de desenvolvimento de câncer, e é por essa razão que, nesses casos, muitos médicos recomendam a proctocolectomia.
Embora sejam enfermidades crônicas, as DII não são consideradas doenças fatais. Quase todas as pessoas que padecem dessas enfermidades mantêm uma vida útil e produtiva, apesar de algumas delas necessitarem de hospitalização nos períodos de maior atividade da doença. Entre os períodos de exacerbação da moléstia, a maioria dos pacientes sente-se bem e fica relativamente livre de sintomas, levando vida absolutamente normal.
A colite ulcerativa é uma doença inflamatória do cólon, intestino grosso, que se caracteriza por inflamação e ulceração da camada mais superficial do cólon. Os sintomas incluem caracteristicamente diarréia,muito frequente com sangramento retal, e às vezes dor abdominal. A colite ulcerativa pode afetar apenas a parte inferior do cólon, reto e é, então, chamada de proctite ulcerativa. Se a doença afetar apenas o lado esquerdo do cólon, ela é chamada de colite distal ou limitada. Se ela envolver todo o cólon, é pancolite, ou colite universal ou hemicolite esquerda.
A colite ulcerativa difere de uma outra doença inflamatória intestinal, a doença de Crohn. A colite ulcerativa afeta apenas o cólon. A inflamação é máxima no reto e estende-se até o cólon de modo contínuo, sem nenhuma área de intestino normal poupada.
A doença de Crohn, pode afetar qualquer área do trato gastrointestinal, incluindo o intestino delgado, e pode haver áreas de intestino normal entre as áreas de intestino doente, as chamadas áreas “poupadas”.
A colite ulcerativa afeta apenas a camada mais superficial do cólon, enquanto a doença de Crohn pode afetar toda a espessura da parede intestinal. A colite ulcerativa e a doença de Crohn são diferentes do cólon espástico ou síndrome do cólon irritável, que é um distúrbio de motilidade do trato gastrointestinal. A sindrome do cólon irritável não tem nenhuma relação com a colite ulcerativa ou doença de Crohn.
Informamos que a ABCD – Associação Brasileira de Colite Ulcerativa e Doença de Crohn – não realiza nenhum débito automático e não tem parceria com nenhum órgão público ou privado para realização de descontos, contribuições ou consignados.
Descontos ou informações contrárias devem ser checados junto ao órgão público ou privado responsável.
E-mail: secretaria@abcd.org.br
Endereço: Alameda Lorena, 1304 - cj 802. Cerqueira César, São Paulo, SP - 01424-906
Clínica Biotipo - SCN Q 2 Bloco D Shopping Liberty Mall Torre B sala 1133/1134 - Asa Norte, Brasília - DF,
Tel.: (61)99912-2010
Copyright ©2026 ABCD. Todos os Direitos Reservados.
Fale com a ABCD